一、为什么推出「心理咨询师、家庭教育指导师」双师三证培训
江西南大心理咨询师职业技能培训中心成立于2002年,多年来的心理、家庭教育专业人才培养的经验,让我们深深认识到,心理学知识与家庭教育是相互依存、深度融合的共生关系。心理学揭示了人类认知、行为和情感的科学规律,开展家庭教育需要心理学理论和技术;家庭则是心理学为社会服务最直接、最重要的实践场域。本中心将心理咨询师和家庭教育指导师培训课程有机整合,马年开年之际,继续推出“双师三证”培训大优惠,截止到 2026 年 3 月 6 号,3 月 7 号正式开课。现在报名考三证只收近5折费用 (下图点击可放大看清晰版):

注:
(1)以上费用包含:线下面授、线上课程、教材资料费、考试及证书费、见习实习费等。如第一次考试没有通过,还有一次补考机会,一个项目仅收补考费 200 元。
(2)第 3 - 5条优惠对象仅限本中心老学员,非本中心的学员增加仅需要增加500元资料费及报考费,即2560元。
(3)第6条非本中心学员亦有优惠,具体请咨询招生老师:
15270868146 (朱老师) 15270867306 (文启老师)15070973005 (肖老师)。
培训目标
通过扎实的线下理论和操作技能课程学习 、见习与实习,培养“ 三 有”、“ 四会” 的心理咨询家庭教育专业人才 。三有 :“有理论 、 有伦理 、有情怀”;四会:“会开心理健康家庭教育知识讲座、会个体与家庭咨询、会心理测试与建档、 会心理危机识别与初步干预 ”。
学习心理、家庭教育知识,获双证,1+1>2,双翼齐飞!
二、三证证书样本
证书一和证书二:心理健康指导证、家庭教育指导证:


证书三:心理咨询师三级或二级证

说明:因心理健康指导专项职业能力培训和省心理咨询师协会《三级心理咨询师专业能力水平证书》培训使用的都是根据《心理咨询师国家职业标准》编写的统编教材,故通过了《心理健康指导专项职业能力证》考试的人员,可免考申请江西省心理咨询师协会《三级心理咨询师专业能力水平证书》。
※ 学习方式与学习时间
面授+网课:周末线下上课,线上在本中心自有的全国终身学习品牌“知行365平台”打卡做作业。
※ 报名咨询方式与二维码

83期报名咨询二维码
联系方式(微信同号):
15270868146 (朱老师) 15270867306 (文启老师)15070973005 (肖老师)。
面授上课地点 : 南昌市南京东路399号天御国际14楼1401室(与南昌大学青山湖校区一路之隔)。
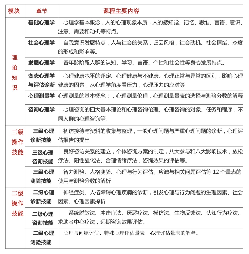
※ 课表
(1)心理咨询师三级、二级课表

(2)家庭教育指导课表

(3)心理咨询与家庭教育见习与实习


※ 部分师资
24年来,中心拥有一支由39位正副教授、博士组成的具有深厚理论基础、丰富心理咨询与家庭教育指导实践经验的师资团队,以下是部分师资介绍(点击可放大看清晰版):

四、报名条件
1、心理咨询师三级和各个专项: 大专及以上学历(含毕业班在校生);
2、心理咨询师二级:持三级心理咨询师证书或心理健康指导专项能力证满两年者。
五、联系方式
报名咨询二维码:

83 期双师培训班报名咨询二维码
地址:南昌市南京东路399号天御国际1401室
电话:0791- 88181523
招生老师(微信同号):
15270868146(朱老师);15070973005(肖老师);15270867306(文启老师)
微信公众号:知行365
网址:www.ndxlpx.com
邮箱:ndxlpx@126.com
六、付款方式
开户行 :工商银行南昌青山湖支行
收款单位:江西南大心理咨询师职业技能培训中心
账号: 1502209409024542405( 汇款用途注明 “姓名+学习类型 )
微信 /支付宝 :13617094566( 南大心理职业技能培训中心 )
七、关于我们
江西南大心理咨询师职业技能培训中心(以下简称本中心)创建于2002年,业务主管单位为江西省人力资源和社会保障厅,专门从事心理咨询和家庭教育专业人才的培训与考核((赣劳社培函〔2002〕30 号文)、赣职鉴字〔2019〕29 号文、赣人社字〔2021〕142 号文)。
24年来,中心培养的3万多名心理咨询师已成为各级各类学校、公安、司法、党政机 关、企事业单位心理咨询和心理健康教育的骨干,包括为江西省监狱和戒毒所培养的一千多名获证心理咨询师,并积极组织学员参与社会公益活动,被省人社厅授予“江西省职业技能培训诚信单位”、“江西省高技能人才培养示范基地”;被业内授予“全国优秀心理健康教育机构”,“抗击新冠疫情先进集体”;被省民政厅授予“江西省防灾减灾救灾优秀社会组织”称号;"知行365"被教育部授予“全国终身学习品牌项目”。
中心主任陈建华为南昌大学二级教授、江西省心理咨询师协会名誉理事长,全国高校心理健康教育突出贡献奖获得者、全国优秀社会科学普及名家称号获得者,曾获中组部、中宣部、教育部党组联合表彰。
中心荣誉墙
