2025年暑期心理咨询师“双证”集中培训班(本部第81期) 招 生 简 章 助推就业,应届毕业生直减1400元!
为满足暑期集中学习学员的需要,及助推相关专业的应届毕业生就业,江西南大心理咨询师职业技能培训中心特别推出2025 年暑期心理咨询师“双证”集中培训班,即报即学,线下集中面授时间三级8月4日 - 8月 13日,考试时间 8月底;三级升二级和二级面授时间8月中下旬,考试时间9月份。欢迎报名咨询!
报名咨询:15070973005(肖老师)、15270868146(朱铭老师)、15727681267(新樟老师)。
线下上课地点:南昌市南京东路399号天御国际11楼1125室(与南昌大学青山湖校区一路之隔)。以下为线下课表,线上课程随报随学。

1
何谓双证
证书1:《心理健康指导》专项职业能力证书(江西省人社厅就业创业服务中心盖章证书)
江西省人力资源与社会保障厅于2019年12月公布《心理健康指导》专项职业能力证书考核,这是目前唯一由政府部门主考并盖章的心理健康教育与咨询人才证书。
证书2:三/二级心理咨询师证(江西省心理咨询师协会盖章,分为三、二级)
人社部【2017】68号文件明确提出,行业协会等可依据市场需要开展职业能力水平评价活动。因《心理健康指导》专项职业能力与省心理咨询师协会《三级心理咨询师专业能力水平证书》使用的都是依据国家心理咨询师职业标准编写的统编教材,故通过了《心理健康指导专项职业能力证书》考试人员,可免考申请江西省心理咨询师协会《三级心理咨询师专业能力水平证书》。二级心理咨询师增考二级技能和论文答辩。
2
为什么要成为心理咨询师
1、含金量高,受人尊敬
心理咨询师是运用心理学及相关知识,遵循心理学原则,通过心理咨询的技术与方法,帮助求助者解除心理问题的专业人员。获心理咨询师证,既可做专职,又可做兼职,按小时收费,且不受退休年龄限制,甚至越老越“吃香”。
2、助人且能自助
学习心理学与社会工作知识与技能,不仅可以助人,还有利于自己处理与同事、家人、孩子的关系,让自己拥有更高的人生质量。
3、为什么选择本中心?
专业培训需要认准专业机构。江西南大心理咨询师职业技能培训中心成立于2002年,强大的教授、博士专家团队,始终坚持线下与线上相结合的培训方式,使用国家统编教材,23年来中心培养的4万多名心理咨询师、家庭教育指导师、社会工作者活跃在各个行业,在为社会服务的同时体现自身的价值。
3
培训对象
1、希望在暑期安排相对集中时间学习,尽快获证进入助人自助咨询师队伍的人员。
2、心理学、教育学、思想政治教育、社会工作等相关专业的应届毕业生(助推就业,培训费用大幅度优惠)。
3、各级各类希望尽快配备心理健康教育、心理咨询专兼职人员的单位,包括学校、政法、卫健、信访系统和社区。
4、对心理学及家庭教育感兴趣,希望从事相关工作的人员。
4
培训目标
1、通过系统集中培训;培养“三有”“四会”人员:“有理论、有情怀、有伦理;会上心理健康课和讲座,会初步开展个体心理健康指导和咨询;会指导心理测试和建立心理档案;会对心理危机识别与初步干预”,助力社会心理服务建设。
2、提升综合素质,改善人际关系和婚姻亲子关系。
3、提升职业技能,拓展就业面。
5
报名条件
1、三级双证:大专及以上学历(含2025 届应届毕业生、2026 届毕业的在读学生)。
2、二级双证:(满足其中任意一条即可)
(1)本科学历毕业满 10 年以上者;
(2)具有学校、医院及相关行业中级职称证者;
(3)具备硕士及以上学历者(含在校研究生)。
3、三级升二级:三级心理咨询师升二级持“心理咨询师三级”、“心理健康指导专项职业能力”双证人员满 2 年者。
6
考试费用
点击可放大看清晰版。当期如没没考过,继续培训免费,只需交少量补考费。

7
培训形式及课表
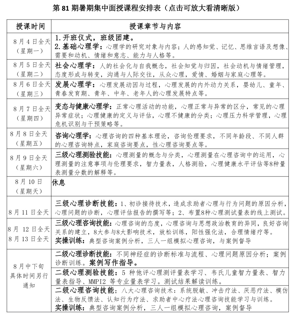
1、培训形式:集中面授+线上学习与打卡刷题(线上学习平台:本中心被教育部授予“全国终身学习品牌项目”的知行 365 心理健康与家庭教育)平台)
2、第 81 期暑期集中面授课程安排表(点击可放大看清晰版)

7
授课师资团队
南昌大学二级教授陈建华等具有丰富心理咨询与实践经验的教授和博士专家团队。
8
考试方式与证书颁发
1.考试方式:笔试,题型:单选和多选题;需要开展一次心理健康知识宣讲个二级需要提交一个心理咨询案例报告。
2.证书颁发:考核合格者将获得由江西省人社厅就创中心颁发的《心理健康指导证书》(可在省人社厅官网查询)及江西省心理咨询师协会颁发的相应级别的《心理咨询师专业能力水平证书》。
附证书样本图片:


10
报名咨询

报名咨询二维码
地址:南昌市南京东路399号天御国际1401室(与南大青山湖校区一路之隔)
电话:0791- 88181523
招生老师:
15070973005(肖老师)
15270868146(朱铭老师)
15727681267(陈新樟老师)
微信公众号:知行365
邮箱:ndxlpx@126.com
付款方式
1.银行转账
开户行:中国工商银行南昌南京东路支行
收款单位:江西南大心理咨询师职业技能培训中心账号:1502209409024542405(汇款用途注明“姓名+学习类型)。
2.微信/支付宝:13617094566(南大心理职业技能培训中心)
11
关于我们
江西南大心理咨询师职业技能培训中心是2002年通过国家资质终审,全国最早一批开展心理咨询师等职业技能培训的机构,并于2019年12月获得江西省人保厅职业技能鉴定中心授予的“心理健康指导”“家庭教育指导”“沙盘心理分析”“团体心理辅导”“婚姻指导”5个专项职业能力考点资质(赣职鉴字【2019】29号文);2021年被省人社厅批准为“婚姻家庭咨询师”等级证考点(赣人社字【2021】142号文)。
中心多年的努力得到社会的肯定,被政府授予“江西省职业技能培训诚信单位”、“江西省高技能人才培养示范基地”、“全国优秀心理健康教育机构”,2017年被省民政厅授予“江西省防灾减灾救灾优秀社会组织”称号。2020年江西省新冠疫情防控应急指挥部的江西省心理援助热线、966525江西省社会心理服务热线,其中80%心理咨询师志愿者是本中心历届学员。2020年中心知行365心理健康与家庭教育培训被教育部评为“全国终身学习品牌项目”。
如果您想成为一位心理咨询师和社工师,欢迎扫描上方二维码报名咨询。您也可以联系招生老师:肖老师15070973005、15270868146(朱铭老师) 、15727681267(陈新樟老师)。