第80期心理咨询师+社工师“三证”培训班招生简章
心理咨询师+社会工作师,助人自助,让您双翼起飞
春天来啦!本中心第80期心理健康指导(省人社厅证)+心理咨询师(省心理咨询师协会证)+社会工作师(国家职业资格证,选报)“三证”培训班火热招生中!
党和政府非常重视国民的心理健康,《2025年政府工作报告》明确指出“普及心理健康教育”、“健全社会心理服务体系和危机干预机制,培育自尊自信、理性平和、积极向上的社会心态”。14亿人口的大国,需要更多的心理咨询人才!
有着23年心理咨询师培训经验的江西南大心理咨询师职业技能培训中心,应社会需要,推出的第80期心理咨询师+社工师“三证”培训班正在报名中,其中社工师是选修(教辅资料)。即报即学,并邮寄心理全套教材(亦可自取)/,线下课6月14日开课。心理咨询师与社会工作师,双翼起飞,助您在获得证书的同时,更获得助人自助的真才实学。欢迎随时咨询报名!
证书样式、学习方式及线下课表见下,席位有限,先到先得!

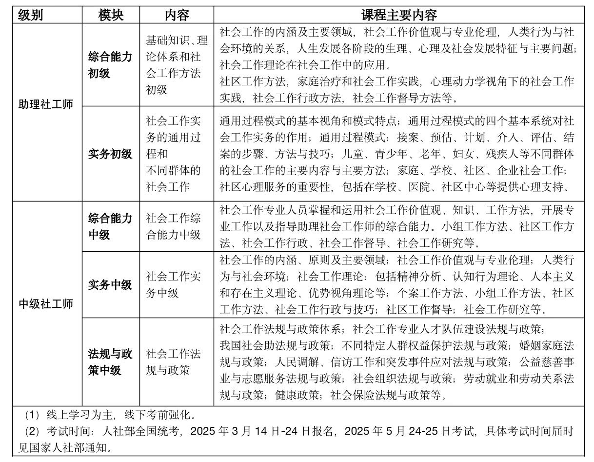
助理社工师线下课表(中级社会工作师课表可咨询)点击可放大看清晰版

何谓三证?
证书1:《心理健康指导》专项职业能力证书(江西省人社厅就业创业服务中心盖章证书)
2017年9月,国家人社部明确《心理咨询师》退出国家职业资格考试目录清单,在改革大背景下,中共中央办公厅、国务院办公厅出台的《关于分类推进人才评价机制改革的指导意见》(中办发〔2018〕6号),明确提出“完善职业资格评价、职业技能等级认定、专项职业能力考核等多元化评价方式,做好评价结果有机衔接。”江西省人力资源与社会保障厅于2019年12月公布了《心理健康指导》专项职业能力证书考核,这是目前唯一由政府部门主考并盖章的心理健康教育与咨询人才证书。

证书2:三/二级心理咨询师证(江西省心理咨询师协会盖章,分为三、二级)
人社部【2017】68号文件明确提出,行业协会等可依据市场需要开展能力水平评价活动。因《心理健康指导》专项职业能力与省心理咨询师协会《三级心理咨询师专业能力水平证书》使用的都是依据国家心理咨询师职业标准编写的统编教材,故通过了《心理健康指导专项职业能力证书》考试人员,可免考申请江西省心理咨询师协会《三级心理咨询师专业能力水平证书》。二级心理咨询师增考二级技能和论文答辩。

证书3:社会工作师国家职业资格证(由国家两个部:人社部、民政部颁发,分为初、中、高级)
2024年7月,党的二十届三中全会报告中明确提出“健全社会工作体制机制,加强党建引领基层治理,加强社会工作者队伍建设”。目前我国社会工作者紧缺,不少市县出台考取社会工作者证书的补贴与奖励,而且是相关工作岗位入职、评级及申请项目的重要条件。
按照《国务院个人所得税专项附加扣除暂行办法》,纳税人参加技能人员职业资格继续教育、专业技术人员职业资格继续教育的支出,在取得有关证书的当年,还可申请按照3600元定额扣除。


为什么要成为心理咨询和社工师复合人才
1、含金量高、受人尊敬
3、 心理+社工,双证发展道路更畅通
报名条件、报名方法和费用
报名条件(点击可放大看清晰版)


学习方式和资料
一、心理咨询师类资料:
1.国家心理咨询师统编教材《心理咨询师理论基础》《三级心理咨询师操作技能》《二级心理咨询师操作技能》;
2.本中心编写的与教材配套的《心理咨询师三级习题集》《心理咨询师二级习题集》;
3.万一第一次考试未过,还有一次免费学习机会,只需交少量补考费。
二、社会工作师类助考资料(教材需自购)
1.纸质资料:
(1)《黄金考点》;
(2)《近5年真题》;
(3)《教材精讲班 ·课程讲义》( 出教材前1个月购课用户)。
2.电子资料
(1)学习计划:学习方案,针对性强,高效备考
(2)基础阶段:《思维导图》一图 秒懂考试重点
(3)强化阶段:《中级实务》万能 答题模板
(4)冲刺阶段:《考前狂背15页》 压缩上百考点,圈定背诵范围!
(5)冲刺阶段:《临考决胜5页纸》 极简极精华,狂背不吃力。
强大的师资团队。以下是部分师资介绍
陈建华
南昌大学二级教授,江西南大心理咨询师职业技能培训中心主任,江西省心理咨询师协会理事长,江西省家庭教育学会常务理事,“全国优秀社会科学普及名家”称号获得者,曾受中组部、中宣部、教育部党组表彰。
教授,有着多年心理咨询师、家庭教育指导师、婚姻家庭咨询师培训经验,教学风格幽默风趣,深受学生欢迎。
高美才
高美才,博士、副教授,长期从事婚姻家庭咨询、亲子关系指导,出版专著多部。
南昌大学副教授,硕士生导师,多年从事家庭教育、婚姻家庭咨询课程教学,江西省心理咨询师协会理事,江西南大心理咨询师职业技能培训中心特聘教授。
唐春燕
郑霞
考核方式与报考
心理咨询师类:
1.纸笔作答:理论知识、操作技能(单项和多项选择题)。
2.心理健康知识宣讲。
3.学员提供资料,中心帮助报考。
级别 | 考试科目 | 考试形式 | 时长 | 满分 |
助理 社会工作者 | 社会工作综合能力[初级] | 60单选+20多选 | 2小时 | 100 |
社会工作实务[初级] | 60单选+20多选 | 2小时 | 100 | |
社会工作师 | 社会工作综合能力[中级] | 60单选+20多选 | 2小时 | 100 |
社会工作法规与政策 | 60单选+20多选 | 2小时 | 100 | |
社会工作实务[中级] | 案例+方案设计 | 2.5小时 | 100 |
报名咨询

报名咨询二维码
地址:南昌市南京东路399号天御国际1401室(与南大青山湖校区一路之隔)
电话:0791- 88181523
招生老师:
15070973005(肖老师)
15270868146(朱铭老师)
15727681267(陈新樟老师)
微信公众号:知行365
付款方式
1.银行转账:
开户行:中国工商银行南昌南京东路支行
收款单位:江西南大心理咨询师职业技能培训中心
账号:1502209409024542405(汇款用途注明“姓名+学习类型)。
2.微信/支付宝:13617094566(南大心理职业技能培训中心)
关于我们
江西南大心理咨询师职业技能培训中心是2002年通过国家资质终审,全国最早一批开展心理咨询师等职业技能培训的机构,并于2019年12月获得江西省人保厅职业技能鉴定中心授予的“心理健康指导”“家庭教育指导”“沙盘心理分析”“团体心理辅导”“婚姻指导”5个专项职业能力考点资质(赣职鉴字【2019】29号文);2021年被省人社厅批准为“婚姻家庭咨询师”“公共营养师”职业技能等级证考点(赣人社字【2021】142号文)。
中心多年的努力得到社会的肯定,被政府授予“江西省职业技能培训诚信单位”、“江西省高技能人才培养示范基地”、“全国优秀心理健康教育机构”,2017年被省民政厅授予“江西省防灾减灾救灾优秀社会组织”称号。2020年江西省新冠疫情防控应急指挥部的江西省心理援助热线,其中志愿者80%是本中心历往届学员。2020年中心知行365心理健康与家庭教育培训被教育部评为“全国终身学习品牌项目”。