}
您当前位置:网站首页 > 招生简章
心理咨询师+社工师“三证”培训火热招生中,2月15日线下课开课!欲报从速!

79期心理咨询师+社工师“三证”培训班招生简章

心理咨询师+社会工作师,助人自助,让您双翼起飞


蛇年大吉!79期心理健康指导(省人社厅证)+心理咨询师(省心理咨询师协会证)+社会工作师(国家职业资格证)“三证”培训班2月15日线下课开课。心理咨询师与社会工作师,双翼起飞,在获得证书的同时,更获得助人自助的真才实学。欢迎随时报名!


证书样式、学习方式及线下课表见下,席位有限,先到先得!


报名咨询:15070973005(肖老师)15270868146(朱铭老师)15727681267(新樟老师)。


线下上课地点:南昌市南京东路399号天御国际111125室(与南昌大学青山湖校区一路之隔)。


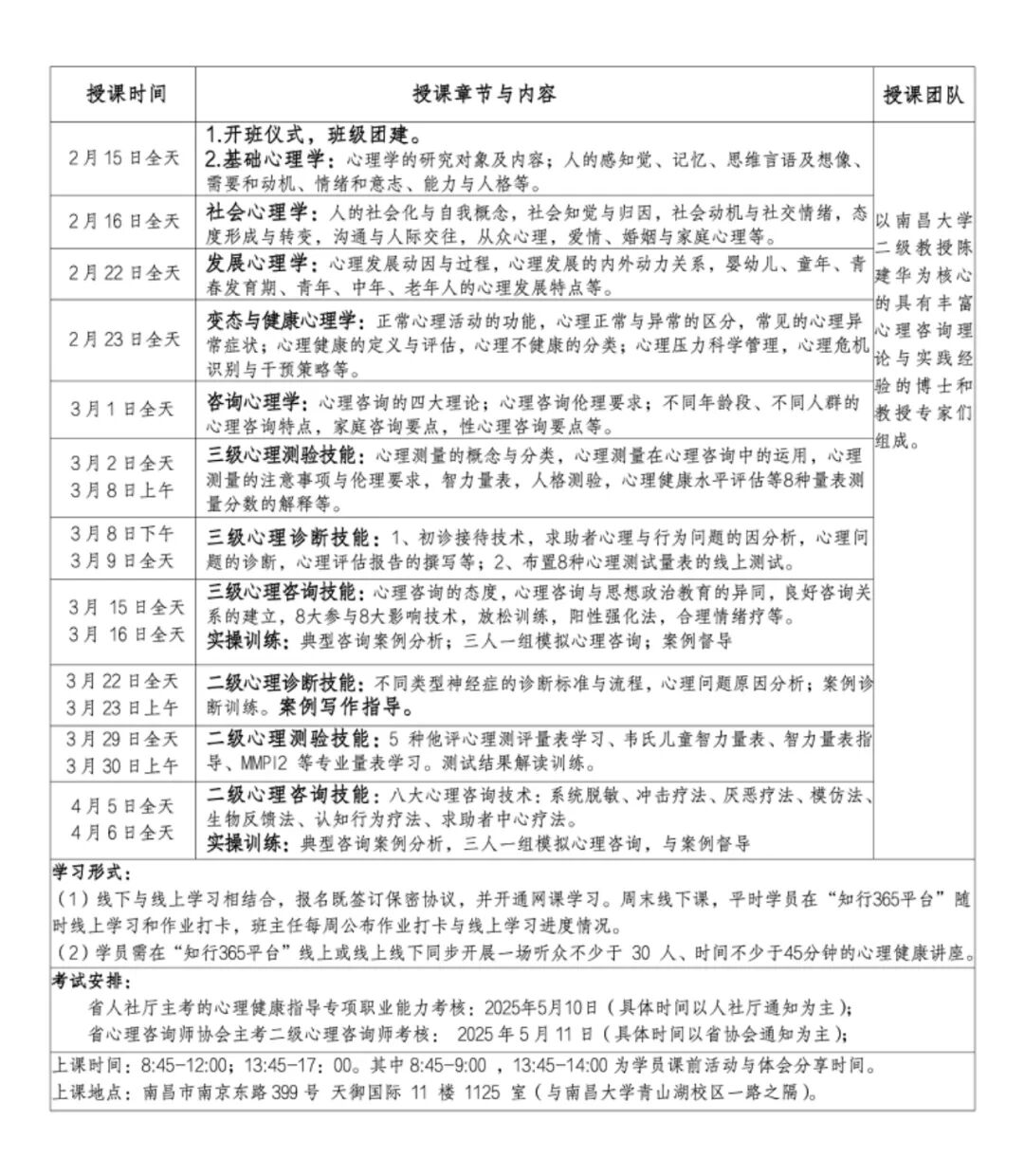
以下为线下课表,线上课程随报随学。


79期心理咨询师线下课表(点击可放大看清晰版)

图片

助理社工师线下课表(中级社会工作师课表可咨询)点击可放大看清晰版

图片


何谓三证?


证书1:《心理健康指导》专项职业能力证书(江西省人社厅就业创业服务中心盖章证书)

20179月,国家人社部明确《心理咨询师》退出国家职业资格考试目录清单,在改革大背景下,中共中央办公厅、国务院办公厅出台的《关于分类推进人才评价机制改革的指导意见》(中办发〔20186号),明确提出“完善职业资格评价、职业技能等级认定、专项职业能力考核等多元化评价方式,做好评价结果有机衔接。”江西省人力资源与社会保障厅于201912月公布了《心理健康指导》专项职业能力证书考核,这是目前唯一由政府部门主考并盖章的心理健康教育与咨询人才证书。


图片


证书2:三/二级心理咨询师证(江西省心理咨询师协会盖章分为三、二级)

人社部【201768号文件明确提出,行业协会等可依据市场需要开展能力水平评价活动。因《心理健康指导》专项职业能力与省心理咨询师协会《三级心理咨询师专业能力水平证书》使用的都是依据国家心理咨询师职业标准编写的统编教材,故通过了《心理健康指导专项职业能力证书》考试人员,可免考申请江西省心理咨询师协会《三级心理咨询师专业能力水平证书》。二级心理咨询师增考二级技能和论文答辩。

图片

证书3:社会工作师国家职业资格证(由国家两个部:人社部、民政部颁发,分为初、中、高级)

20247月,党的二十届三中全会报告中明确提出“健全社会工作体制机制,加强党建引领基层治理,加强社会工作者队伍建设”。目前我国社会工作者紧缺,不少市县出台考取社会工作者证书的补贴与奖励,而且是相关工作岗位入职、评级及申请项目的重要条件。

按照《国务院个人所得税专项附加扣除暂行办法》,纳税人参加技能人员职业资格继续教育、专业技术人员职业资格继续教育的支出,在取得有关证书的当年,还可申请按照3600元定额扣除。


图片


为什么要成为心理咨询和社工师复合人才


1、含金量高、受人尊敬

心理咨询师是运用心理学及相关知识,遵循心理学原则,通过心理咨询的技术与方法,帮助求助者解除心理问题的专业人员。获心理咨询师证,既可做专职,又可做兼职,按小时收费,且不受退休年龄限制,甚至越老越“吃香”。


2、助人且能自助
学习心理学与社会工作知识与技能,不仅可以助人,还有利于自己处理与同事、家人、孩子的关系,让自己拥有更高的人生质量。


3、

心理+社工,双证发展道路更畅通

社会工作与心理咨询有着共同的“以人为本、助人自助”的核心理念;社工考证中有大量的心理学知识。2023年党中央成立社会工作部,“政府立项、机构购买、合同管理、评估兑现”的政府社会公共服务方式已成为趋势。持有社工证的心理咨询师是复合人才,很受政府和机构的青睐,可进入全省社会心理服务人才库。


4、为什么选择本中心?
专业培训需要认准专业机构。江西南大心理咨询师职业技能培训中心成立于2002年,强大的教授、博士专家团队,始终坚持线下与线上相结合的培训方式,使用国家统编教材,23年来中心培养的4万多名心理咨询师、家庭教育指导师、社会工作者活跃在各个行业,在为社会服务的同时体现自身的价值。


报名条件、报名方法和费用

报名条件(点击可放大看清晰版)

图片


学习费用(点击可放大)

图片


学习方式和资料


1.面授+网授:
心理咨询类课程面授时间为周期3个月的周末,网课供全天手机或电脑在中心自有的全国终身学习品牌“知行365 平台”打卡做作业和模拟考试。
社工师课程线上学习为主,线下考前强化。

2.教材:

一、心理咨询师类资料:

1.国家心理咨询师统编教材《心理咨询师理论基础》《三级心理咨询师操作技能》《二级心理咨询师操作技能》;

2.本中心编写的与教材配套的《心理咨询师三级习题集》《心理咨询师二级习题集》;

3.万一第一次考试未过,还有一次免费学习机会,只需交少量补考费。


二、社会工作师类助考资料(教材需自购)

1.纸质资料:

(1)《黄金考点》;

(2)近5年真题》;

(3)《教材精讲班 ·课程讲义》( 出教材前1个月购课用户)。

2.电子资料

(1)学习计划:学习方案,针对强,高效备考

(2)基础阶段:《思维导图》一图 秒懂考试重点

(3)强化阶段:《中级实务》万 答题模板

(4)冲刺阶段:《考前狂背15页》 压缩上百考点,圈定背诵范围!

(5)冲刺阶段:《临考决胜5页纸》 极简极精华,狂背不吃力。

强大的师资团队。以下是部分师资介绍


陈建华 图片

南昌大学二级教授,江西南大心理咨询师职业技能培训中心主任,江西省心理咨询师协会理事长,江西省家庭教育学会常务理事,“全国优秀社会科学普及名家”称号获得者,曾受中组部、中宣部、教育部党组表彰。

詹启东  图片

教授,有着多年心理咨询师、家庭教育指导师、婚姻家庭咨询师培训经验,教学风格幽默风趣,深受学生欢迎。


图片高美才

高美才,博士、副教授,长期从事婚姻家庭咨询、亲子关系指导,出版专著多部。


    杨琳图片

南昌大学副教授,硕士生导师,多年从事家庭教育、婚姻家庭咨询课程教学,江西省心理咨询师协会理事,江西南大心理咨询师职业技能培训中心特聘教授。


图片唐春燕

副教授,国家二级心理咨询师,擅长领域:青少年成长指导、家庭亲子关系。


郑霞图片

博士研究生,国家二级心理咨询,江西省心理咨询师协会理事,南昌大学心理健康教育中心教师。擅长领域:青少年成长,孩子感恩之心塑造。

考核方式与报考


心理咨询师类:

1.纸笔作答:理论知识、操作技能(单项和多项选择题)。       

2.心理健康知识宣讲。

3.学员提供资料,中心帮助报考。


社工师:

1.考试方式:仅纸笔作答

级别

考试科目

考试形式

时长

满分

助理

社会工作者

社会工作综合能力[初级]

60单选+20多选

2小时

100

社会工作实务[初级]

60单选+20多选

2小时

100

社会工作师

社会工作综合能力[中级]

60单选+20多选

2小时

100

社会工作法规与政策

60单选+20多选

2小时

100

社会工作实务[中级]

案例+方案设计

2.5小时

100


2.报名考试:

学员自己在国家人事考试网http://www.cpta.com.cn/报名,中心指导。


报名咨询


图片

报名咨询二维码


地址

南昌市南京东路399号天御国际1401室(与南大青山湖校区一路之隔)

电话:0791- 88181523  

招生老师:

15070973005(肖老师)  

15270868146(朱铭老师)  

15727681267(陈新樟老师) 


微信公众号:知行365

网址:www.ndxlpx.com    

邮箱:ndxlpx@126.com


付款方式

1.银行转账:

开户行:中国工商银行南昌南京东路支行

收款单位:江西南大心理咨询师职业技能培训中心

账号:1502209409024542405(汇款用途注明“姓名+学习类型)。

2.微信/支付宝:13617094566(南大心理职业技能培训中心)


关于我们


    江西南大心理咨询师职业技能培训中心是2002年通过国家资质终审,全国最早一批开展心理咨询师等职业技能培训的机构,并于2019年12月获得江西省人保厅职业技能鉴定中心授予的“心理健康指导”“家庭教育指导”“沙盘心理分析”“团体心理辅导”“婚姻指导”5个专项职业能力考点资质(赣职鉴字【2019】29号文);2021年被省人社厅批准为“婚姻家庭咨询师”“公共营养师”职业技能等级证考点(赣人社字【2021】142号文)。


    中心多年的努力得到社会的肯定,被政府授予“江西省职业技能培训诚信单位”、“江西省高技能人才培养示范基地”、“全国优秀心理健康教育机构”,2017年被省民政厅授予“江西省防灾减灾救灾优秀社会组织”称号2020年江西省新冠疫情防控应急指挥部的江西省心理援助热线,其中志愿者80%是本中心历往届学员。2020年中心知行365心理健康与家庭教育培训被教育部评为“全国终身学习品牌项目”


    如果您想成为一位心理咨询师和社工师,欢迎扫描下方二维码报名咨询。您也可以联系招生老师:肖老师 15070973005、15270868146(朱铭老师) 


Copyright © 2022  江西南大心理咨询师职业技能培训中心  备案号: 赣ICP备17004761号  技术支持:南昌互易  官方网址:www.ndxlpx.com